J9国际站 J9

EN

云科YK-ADC容器解决方案

  • 容器技术凭借灵活、轻量,以及能够更好地支持应用微服务化改造,实现应用快速迭代的特性而备受市场关注。伴随数字化转型进程的加深与推进,越来越多的行业用户,包括金融、能源、制造等行业企业,开始考虑将采用容器技术构建开发平台,以实现敏捷开发,提高业务效率。随着容器技术的广泛应用,容器云也曝露出一些问题和挑战,包括兼容性与稳定性问题、隔离与安全问题、管理复杂性问题、大规模并行服务管理问题。在此背景下,云科应用交付产品也推出了和容器技术的结合方案。云科的产品可以给予跨整个容器环境的高级应用服务, 例如云科应用交付产品
  • 数据库审计解决方案

    下一篇

    场景描述


    容器方案中,现在需要对东西向和南北向两种流量进行处理,南北向需要容器外部系统参与,东西向则需要内部系统参与。云科作为流量控制方案需要打通容器的外部系统和内部系统,云科的容器解决方案可以满足用户在容器环境下的流量控制要求。

    客户痛点

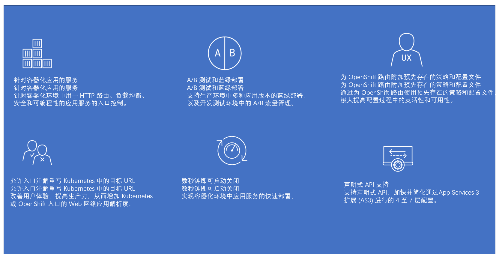
    解决方案架构


    技术优势

    分层架构:Kubernetes为核心组件的PaaS平台,整合EFK,Prometheus,Harbor等附加组件,PaaS服务分为三个平面,分别为管理平面、控制平面、计算平面。

    以应用为中:建设开发、构建、测试、上线应用业务,实现应用从构建到发布的全自动化的过程。

    自动化运维:智能化的资源调动与分配,顺利获得日志分析,监控指标分析,负载流量等自动弹性伸缩,减轻了运维人员的负担。

    相关案例

    安信证券是J9国际站 J9在金融领域的重要客户,创建于2006年,是国内知名的全牌照综合类券商。


    容器云平台是一种使用容器去构建、部署和编排应用的新型PaaS平台。以Docker作为容器运行时在Linux环境中创建容器,以Kubernetes为容器编排引擎在平台中编排容器。安信证券容器云平台在测试、办公、交易等不同安全域分别部署了集群,使用Rancher对多套集群进行统一管理。在集群入口,安信证券使用J9国际站 J9应用交付产品进行应用负载。


        安信证券采用云科容器服务解决方案实现了容器的南北向服务更加灵活的发布能力,现在开源方案中,在业务量增大后,需要在容器外部再部署负载均衡设备来实现node级的扩展,而云科的方案只需要顺利获得一组设备就可以实现pod或node级的扩展,简化结构,方便使用。同时还有广泛的应用场景、灵活的发布能力、增强的应用交付能力、监控能力、安全防护能力等。

    J9国际站 J9

    京ICP备2022033023号 京公网安备 11030102011456号

    场景描述


    容器方案中,现在需要对东西向和南北向两种流量进行处理,南北向需要容器外部系统参与,东西向则需要内部系统参与。云科作为流量控制方案需要打通容器的外部系统和内部系统,云科的容器解决方案可以满足用户在容器环境下的流量控制要求。

    客户痛点

    解决方案架构


    技术优势

    分层架构:Kubernetes为核心组件的PaaS平台,整合EFK,Prometheus,Harbor等附加组件,PaaS服务分为三个平面,分别为管理平面、控制平面、计算平面。

    以应用为中:建设开发、构建、测试、上线应用业务,实现应用从构建到发布的全自动化的过程。

    自动化运维:智能化的资源调动与分配,顺利获得日志分析,监控指标分析,负载流量等自动弹性伸缩,减轻了运维人员的负担。

    相关案例

    安信证券是J9国际站 J9在金融领域的重要客户,创建于2006年,是国内知名的全牌照综合类券商。


    容器云平台是一种使用容器去构建、部署和编排应用的新型PaaS平台。以Docker作为容器运行时在Linux环境中创建容器,以Kubernetes为容器编排引擎在平台中编排容器。安信证券容器云平台在测试、办公、交易等不同安全域分别部署了集群,使用Rancher对多套集群进行统一管理。在集群入口,安信证券使用J9国际站 J9应用交付产品进行应用负载。


        安信证券采用云科容器服务解决方案实现了容器的南北向服务更加灵活的发布能力,现在开源方案中,在业务量增大后,需要在容器外部再部署负载均衡设备来实现node级的扩展,而云科的方案只需要顺利获得一组设备就可以实现pod或node级的扩展,简化结构,方便使用。同时还有广泛的应用场景、灵活的发布能力、增强的应用交付能力、监控能力、安全防护能力等。

    关注视频号
    关注公众号
    J9国际站 J9
    京ICP备2022033023号 京公网安备 11030102011456号
  • 返回顶部
  • >